首页
返回首页
优势
八大优势
生涯规划
助学金
课程研发
教师入职严选
食品安全保障
封闭式管理
全程带考服务
丰富校园活动
招生
招生简章及收费标准
重庆2026招生简章
成都2026招生简章
广州2026招生简章
留学计划
高考优惠政策
志愿填报
作品
师生作品锦集
教师作品
学生作品
高分卷
团队
师资团队
美术团队
考学规划
综合部
视频
教学及活动视频
教学视频
校园活动
采访视频
官方视频
直播
教学直播
美术课直播
传媒课直播
生涯规划直播
资讯
校园及艺考资讯
留学资讯
艺考资讯
艺术鉴赏
校园资讯
档案
校友回忆
校友回忆
关于
联系我们加入我们
联系我们
加入我们
2026招聘简章
报名
线上报名通道
17378331955
首页
>
资讯
资讯
校园资讯
艺术鉴赏
艺考资讯
留学资讯
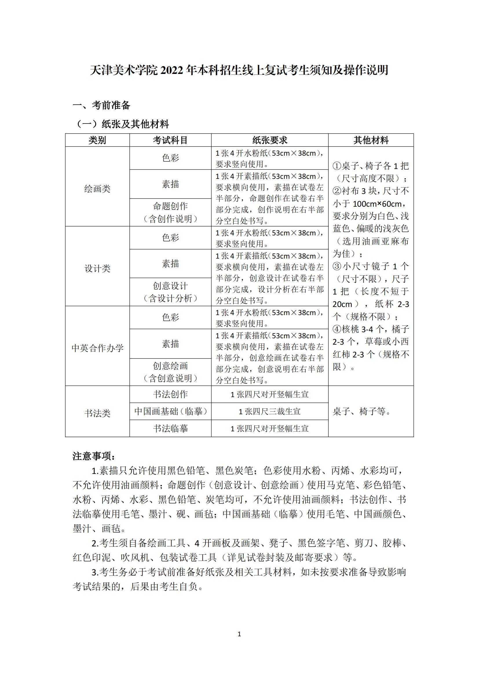
天津美术学院2022年本科招生线上复试考生须知及操作说明
发布日期:2022-03-08
来源:爱文艺的小青年
上一篇:鲁迅美术学院2022年本科招生相关专业类别考试调整公告
下一篇:重庆大学2022年艺术类专业招生简章