发布日期:2023-11-11来源:课题100
一、艺术类专业考试
重庆市2024年普通高校招生艺术类专业考试包括重庆市专业统考和高校专业校考。
(一)重庆市专业统考
重庆市专业统考由市教委统一领导,市教育考试院统筹组织,各考点学校具体实施。除纳入普通类批次录取的艺术类专业外,凡报考艺术类专业的考生均须参加重庆市相应科类专业统考。
1.考试科类。重庆市专业统考开设有:美术与设计类;音乐类,包括音乐教育、音乐表演(声乐)、音乐表演(器乐);舞蹈类;表(导)演类,包括戏剧影视表演、服装表演、戏剧影视导演;播音与主持类;书法类。各科类涵盖招生专业详见重庆市《艺术类本科招生专业与本市统考科类对应关系一览表》 (以下简称《专业对照表》),考生可兼报。戏曲类按教育部有关规定执行。
2.考试方式。美术与设计类、书法类以及表(导)演类中叙事性作品写作、音乐类中乐理和听写科目,实行笔试音乐类面试科目实行现场考评,考生按科目随机进行单人单场考试,舞蹈类、表(导)演类、播音与主持类中面试科目实行考评分离,单人单场录制所有科目考试视频作为考生答卷、集中组织网上评卷。
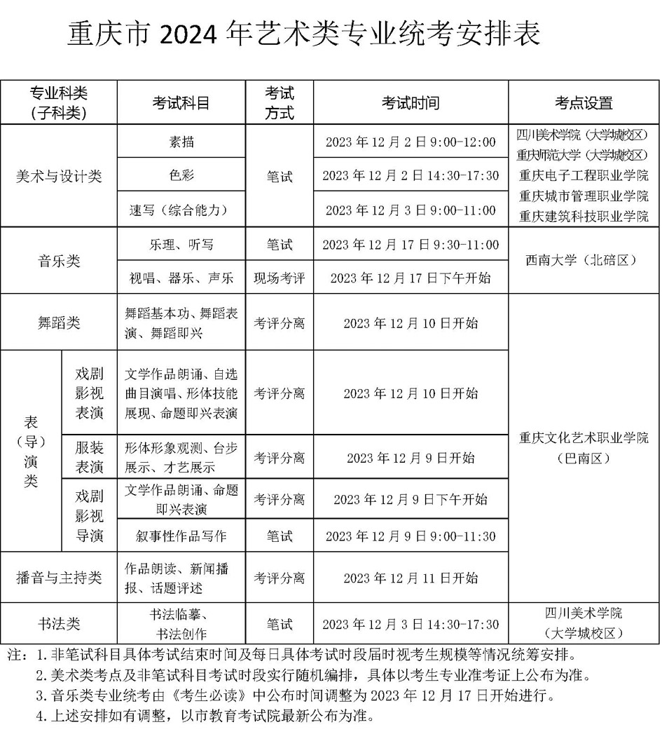
3.考试安排。重庆市专业统考考试科目、分值和考试要求等按《重庆市2024年普通高等学校招生艺术类专业统考考试说明》执行,不同科类中的相同考试科目兼报考生不重复考试。各科类考试时间及考点设置详见附件,笔试类科目具体参考地点及非笔试类科目考试时段等由市教育考试院随机安排并及时提供考生查询,考场、考位等具体安排以考生专业准考证上公布为准。
(二)高校专业校考
少数经批准可组织专业校考的高校艺术类专业(以教育部阳光高考平台当年公布为准),按教育部当年有关规定和本校招生章程(含招生简章),可在重庆市专业统考合格生源基础上组织专业校考,其他院校艺术类专业均不再单独组织专业校考。
凡报考专业校考的考生,须报考重庆市相应科类专业统考并合格。专业校考由招生院校自行组织,专业校考及其成绩评定等具体要求和安排详见高校招生章程(含招生简章)。
二、提醒注意事项
1.艺术史论艺术管理非物质文化遗产保护、戏剧学电影学、戏剧影视文学、广播电视编导、影视技术等艺术类专业不组织专业能力考试,纳入普通类相应批次录取。组织专业能力考试的艺术类专业详见我市《专业对照表》。
2.所有艺术类考生须按市教育考试院《关于做好重庆市2024年普通高校招生考试报名工作的通知》要求和区县招考机构安排进行普通高考报名,考生须符合重庆市2024 年普通高考报名条件。报名时需准确填报艺术业考试科类等信息并完成网上交费,交费成功方为报名成功。考生确认相关信息并完成交费后不得再作修改。
(1)报考舞蹈类的考生须填报1种舞种方向(中国舞芭蕾舞、国际标准舞、现代舞或流行舞)。
(2)报考音乐表演(声乐)的考生须填报1种声乐唱法(美声、民族或通俗,下同);报考音乐表演(器乐)的考生须填报乐器种类(钢琴、古筝、小提琴等,详见报名系统,下同);报考音乐教育的考生须填报主项,主项选择声乐其副项为器乐,主项选择器乐其副项为声乐,并填报声乐唱法和乐器种类。兼报音乐教育和音乐表演的考生,其声乐唱法或乐器种类须一致。
(3)在机构培训的考生要准确填报本人所在培训机构信息。
(4)如有考生报考戏曲类,请及时联系报名地区县招考机构。
3.报名结束后将进行考试编排,考生可通过报名系统查询参考地点和时间安排。各科类开考前3天当日10:00起考生可通过报名系统下载打印专业准考证,并按要求完成考风考纪测试、参考信息确认和采集。
4.考生在考试当日,凭本人身份证和专业准考证在规定时间参加考试。严禁考生携带手机等通讯工具进入考点。各科类考试具体要求详见专业准考证或考试流程中相关考生须知。
5.专业统考及成绩评定全部结束后(预计春节放假前具体时间另行通知),向考生统一提供专业统考成绩查询并公布相应科类专业校考资格分数线。考生可在规定时间登录重庆市教育考试院门户网(www.cqksy.cn)查询成绩,如对查询到的成绩有疑义可申请成绩复核。
6.重庆市艺术类专业统考《专业对照表》、《考试说明》等详见重庆市教育考试院门户网首页“重庆市艺考招生改革专栏”。"考评分离”各科类具体考试流程以及统考成绩查询公告等也将适时发布,请考生留意关注重庆市教育考试院门户网,如有疑问请联系报名地区县招考机构。
7.凡在艺术类专业考试中被认定为作弊的考生,其所报名参加考试的各阶段、各科成绩无效,同时取消该生当年高考报名和录取资格,并视情节给予其他处理。
8.考生如有疑问可咨询报名地区县招考机构或致电重庆市教育考试院电话:(67869200;67702133)。
